初试结束,可能部分同学还不是完全清楚考研成绩最终是怎么算的,今天小编就给同学们详细解读一下。
初试成绩
初试成绩就是初试卷面所得成绩,各科目相加,我们着重说一下复试成绩。
复试成绩
MBA、MPA考研复试内容,每个学校有所不同,但是一般包括专业课、政治理论考试、英语测试、综合素质面试。
1、专业课
因为都是管理类联考专业,专业课基本都是以管理学为基础的衍生出来的学科,MBA主要是管理学,MPA主要是公共管理学,MEM工程管理学。具体可以参考往年院校官网发布的复试通知,查看具体的参考书籍。
2、政治考核
政治和英语是所有的考研学生都必须考的项目,对于MBA MPA MEM学生来说,初试没考政治,复试政治跑不掉,一般常见的考核方式为:政治笔试/政治面试/政治小论文,三者选其一。政治理论考试并不会过于困难,只要基本价值观没有问题并且认真复习了考察内容,通常都能通过。但是需要注意,即使其他部分表现优秀,如果政治理论考试不合格,也会影响整体录取结果。
政治面试真题:
如何理解中国的大门只会越开越大?
中国是如何践行马克思主义的?
如何看待我们将进入新发展阶段?
3、英语测试
英语口语是面试的必考项目,提前面试没有考,复试就要考,常见的考核方式有 笔试、口语、听力都有可能,绝大多数学校以英语听力口语形式进行,老师英语提问,考生英语回答。一般限于日常生活及简单商务英语和管理话题,以满足未来的学习要求和职业发展需要。一般口语面试形式分为:
①口语单独面试(大多数院校针对英文项目的面试,例如清华-MIT 全球 MBA 项目);
②中文素质面试和口语面试一同进行(例如北京师范大学、对外经贸大学、首都经贸大学),口语的考察可能是考官提问,也可能是抽题;
③组面口语测试(例如清华五道口金融学院)等。
无论参加哪种形式的口语面试,说一口流利、准确的英语都是通过面试的加分项。因此,语言的基本功与长期的口语素材累积至关重要。
英语面试真题:
pleaseintroduceyourself
Talkaboutyourhometown
Do youhaveanyhobbies?
4、个人面试
包括个人简历、考生经历提问、管理学相关知识提问(部分学校涉及)、商业案例分析(部分学校涉及)会有两三个面试官对考生的简历进行提问。
个人综合素质面试常见的题型有自我介绍类、个人背景类、求学动机类、职业规划类、压力面试类、管理潜质类,通过考察考生的工作经历及成就、表达能力及仪表举止、创新意识和职业规划、基础知识与素质、逻辑思维及沟通能力、事业心和责任感、团队协作精神等内容,判断其在管理领域是否具有发展潜力。
个人面试真题:
你为什么选择我们学校的非全研究生?
为什么要读MPA?
MBA与其他管理硕士有什么区别?
5、小组面试
(无领导小组讨论/群面)小组面试一般情况下,该形式由一定数目的考生组成一组(一般 5-10 人),在规定的时间内针对一个案例进行分析、问题予以解决或观点加以评述,讨论过程中不指定谁是领导,让考生自行安排组织,考官来观测考生的组织协调能力、口头表达能力、辨别说服能力等各方面的能力和素质是否达到 要求,以及自信程度、进取心、情绪稳定性、反应灵活性等个性特点是否符合管理人的要求,由考生之间的差别来综合评价考生。
6、其它类别
如上机测试、心理测试、 主题演讲、 辩论赛等也是常见的复试考核形式,但是使用的学校并不是很多,这里就不一 一举例啦。
那么复试在录取总成绩中占多大比重?
答:2006年教育部明文规定,复试成绩占总成绩的权重要在30%~50%。
(注意的是:2007年教育部再次明确,招生单位可以实行复试一票否决制。也就是说只要复试不合格,不管初试成绩多高,招生单位都可以拒绝录取)
录取总成绩究竟如何计算?
答:录取总成绩=初试总成绩×初试成绩权重+复试总成绩×复试成绩权重。
举例:初试成绩500分,复试成绩500分,两部分成绩权重都为50%,所有考生按总分排名,择优录取。(复试总成绩=专业课笔试成绩×笔试权重+综合面试成绩×面试权重+外语听说能力成绩×外语成绩权重)。
大家一定要看清楚自己报考院校的复试占比,有些复试占比大于初试占比,如果是这种情况更要重视复试,成绩擦边的同学也有逆袭的机会。
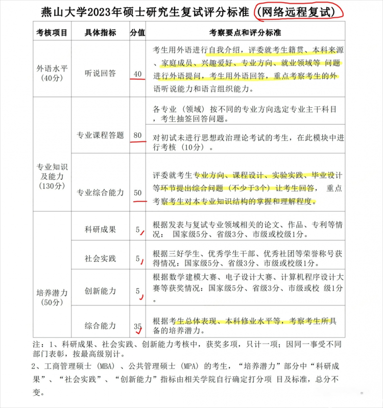
下图是燕山大学2023年、河北农业大学人文社会科学学院2022年网络复试评分标准,大家可以看看,基本上复试的考查也包括下面几个方面,大家看完之后,自己在准备复试时也有参考:
燕山大学复试评分标准



复试的录取比例是多少?
答:首先解释一个概念——差额复试:
所谓差额复试,就是在计划录取人数的基础上,让更多的人去参加复试,然后再选取计划定额的人数,这样将有利于高校全面评估候选人,最终选拔出综合素质较高的考生,而非只会考试的考生。
差额复试的比例一般为1:1.2(即120%的比例),比如招生计划录取100人,会让120个人去参加复试,然后再从120人中录取100人,这样就是1:1.2的差额。
部分高校、专业将该比例提高到1:1.5,甚至更高。这个指标也是之前一直强调让大家去看自己报考院校往年的复试名单与拟录取名单,通过将二者对比,就可以看出来该学校该专业刷人比例多少,如果是那种很坑的让大票人去复试,最终只录几个的,提前做好两手准备。
小编把京津冀地区院校MBA、MPA复试细则都看了一遍,然后帮大家整理了初试和复试的占比情况,一起来看看吧~
注意:未在表格中出现,是全员提面,无需复试,无复试细则,以及未找到相关复试信息~


出成绩前这段时间,大家可以多看看目标院校往年的复试相关通知,复试名单、调剂信息、录取名单、录取考生的成绩等等,多多看看这些数据,对于自己接下来的行动也有很大的帮助,不管做什么都要做到心中有数。
©2013-2022 北京尚德在线教育科技有限公司 All Rights Reserved
违法和不良信息举报电话:010-52413720 | 举报邮箱:sdjgjubao@sunlands.com | 网上有害信息举报专区
营业执照 | 经营许可证编号:京ICP证140312号 | 京ICP备14002947号 | 京公网安备11010502031798 | 京网文【2018】7437-597号

关注领取

1分钟精准择校

下载尚德APP